作为一名在体检中心工作多年的主检医生,日常工作中常常面临这样的困境:一位老客户连续三年前来体检,他的血压逐年升高,血糖也在悄悄爬升,但由于每次的报告都是独立的,医生需要花费大量时间翻找、对比历次数据。更棘手的是,不同年份的报告格式不一,有些结论描述措辞不同,手动对比不仅耗时,还极易遗漏关键变化。

单次体检如同一张静态照片,看不出身体指标的动态演变。而健康管理的本质恰恰是对趋势的洞察——真正有价值的诊断,是回答“患者的身体在往哪个方向走”,而不仅仅是“现在有没有病”。
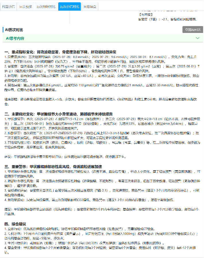
这是体检中心诊疗服务中长期存在的痛点:历次体检数据分散,调取不便,对比困难,医生难以快速掌握客户的健康演变趋势,诊断精准度和效率都受到制约。客户的信任感也因此打折——他们需要的不是一堆孤立的报告,而是一份连贯的健康档案。
这套系统深度集成于体检中心现有的信息系统中,在客户授权的前提下,能够自动调取近2-5次的体检记录,无需医生手动翻查、录入或对比。无论是血压、血糖、血脂等实验室数据,还是B超、CT等影像学描述,系统都能一键整合,形成完整的健康时间轴。
这意味着,当医生打开一位复检客户的报告时,不再面对零散的数据碎片,而是一份自动对齐、结构清晰的健康演变档案。医生可以把全部精力放在诊断分析上,而不是数据整理上。

同时,系统运用自然语言处理技术,智能提取历次体检结论中的关键诊断信息。比如,“脂肪肝”从“轻度”变为“中度”,或者甲状腺结节从“3mm”增大到“5mm”,AI会自动标记并在诊断演变图谱中突出显示。那些容易被肉眼忽略的异常波动、缓慢升高或改善趋势,都被精准捕捉,并提前发出慢病风险预警。
一方面,工作效率大幅提升。 过去医生对比三份报告可能需要15分钟,现在AI自动完成,医生只需审核确认。单份报告的处理时间缩短了,医生可以把更多时间留给客户沟通和疑难案例分析。
另一方面,诊断专业性显著增强。 有了完整的历史趋势数据和预警提示,医生的诊断结论更加精准、更有前瞻性。医生可以告诉客户:“您的血糖虽然还在正常范围,但连续三年呈上升趋势,建议从现在开始调整饮食结构。”这种基于趋势的早期干预建议,比单纯解读单次结果更有价值,也更能赢得客户的信任。

更重要的是,它推动体检服务从传统的“检查+报告”模式,向“检查-分析-追踪-干预”的诊疗服务闭环升级。体检不再是一次性的交易,而是持续性健康管理的起点。
从一线医生的视角来看,AI不是要取代医生,而是把医生从繁琐的数据处理中解放出来,让医生回归诊断的本源——用专业和温度,守护每一位客户的长期健康。
杏林七贤AI+历次对比,让每一次体检都成为健康旅程的精准坐标。